SPEDIZIONI IN 24/48 ORE IN TUTTA ITALIA
logo

Galleggiante per batteria scarico 1/2 acqua ottone nichelato CATIS D2200


€ 7,02


€ 9,48

IVA incl.


Offerta di benvenuto - 10€ di sconto nel carrello sul tuo primo ordine - Acquisto minimo 99€

Seleziona la tua taglia:
Selezionare una misura
Articolo disponibile anche in questi colori:
Colore selezionato: {{colore_scelto}}
{{ c.rgb_label }}
Il Prodotto è momentaneamente non disponibile!
Consegna: 1-3 giorni
Disponibili 10+ pezzi
Disponibilità immediata
In arrivo Non disponibile Non disponibile. Vedi alternativa.
EAN:
Collezione:
Materiale:
SKU: D2200
Colore:
Misura:

Galleggiante per batteria scarico 1/2 acqua ottone nichelato CATIS D2200


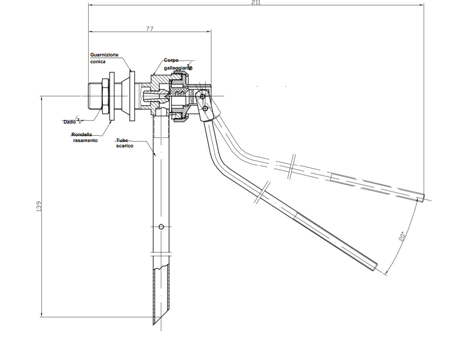
Il galleggiante da 1/2" CATIS D2200 è un componente tecnico per la regolazione del livello dell’acqua nelle batterie di scarico e negli impianti idrico-sanitari. Realizzato con corpo in ottone stampato e nichelato, garantisce elevata resistenza alla corrosione e lunga durata nel tempo. Il dispositivo è assemblato con materiali plastici di alta qualità e componenti in gomma, assicurando affidabilità e precisione nella gestione del livello idrico. La scheda tecnica indica una pressione di esercizio compresa tra 2 e 4 bar, con pressione massima fino a 6 bar e temperatura di esercizio da 4 °C a 45 °C. Il disegno tecnico evidenzia una lunghezza complessiva di 211 mm, lunghezza corpo di 77 mm e altezza di 139 mm.

Caratteristiche principali

  • Galleggiante per regolazione livello acqua
  • Attacco filettato 1/2"
  • Corpo in ottone nichelato
  • Assemblaggio con materiali plastici di alta qualità
  • Completo di tubo di scarico, guarnizione, dado e rondella
  • Elevata resistenza alla corrosione
  • Compatibile con batteria di scarico CATIS D2200
Caratteristiche tecniche
  • Marca: CATIS
  • Modello: D2200
  • Tipologia: galleggiante per batteria di scarico
  • Connessione: 1/2"
  • Materiali: ottone stampato nichelato, gomma, plastica atossica
  • Pressione di esercizio: 2–4 bar
  • Pressione massima: 6 bar
  • Temperatura di esercizio: 4 °C / 45 °C
  • Fluido compatibile: acqua
  • Campo di applicazione: impianti tecnico-sanitari
  • Lunghezza totale: 211 mm
  • Lunghezza corpo: 77 mm
  • Altezza: 139 mm

Modalità d’uso

Installare il galleggiante sulla batteria di scarico tramite attacco da 1/2", assicurando il corretto posizionamento di guarnizione e sistema di fissaggio. Utilizzare esclusivamente in impianti ad acqua con pH normale rispettando i parametri di pressione e temperatura indicati

Il galleggiante da 1 2 in ottone nichelato si distingue per solidità e sicurezza, perfetto per l'uso in impianti tecnico-sanitari dove è richiesta una gestione accurata del livello dell'acqua. Il corpo in ottone stampato e nichelato, insieme a componenti in plastica non tossica e gomma, assicura resistenza agli agenti chimici e lunga durata operativa, minimizzando il rischio di corrosione.

Grazie all'intervallo di pressione di esercizio di 2-4 bar e temperatura operativa da 4°C a 45°C, il galleggiante garantisce prestazioni affidabili e stabili sia in contesti residenziali che industriali. Particolarmente indicato per installazioni in cassette di risciacquo e serbatoi d’acqua, è progettato per funzionare esclusivamente con acqua a pH normale, rispondendo alle esigenze normative igienico-sanitarie.

L’integrazione della guarnizione conica, del dado e del tubo di scarico facilita il montaggio e riduce i tempi di installazione. Il design, compatto e funzionale, si presta anche a spazi tecnici ridotti. Fonderie Brevetti CATIS supporta installatori e utilizzatori finali proponendo componenti idraulici che uniscono affidabilità costruttiva e semplicità operativa.

  • galleggiante per impianti tecnico-sanitari, ideale per il controllo del livello dell'acqua in cassette di risciacquo e serbatoi
  • ottone nichelato materiali robusti e resistenti alla corrosione, garantiscono affidabilità e lunga durata anche con utilizzi intensivi
  • pressione esercizio 2-4 bar compatibile con la maggior parte degli impianti ad acqua, assicura funzionamento stabile
  • guarnizione plastica non tossica sicurezza in ambienti alimentari e sanitari, con installazione semplice
  • fonderie brevetti catis brand riconosciuto per soluzioni idrauliche affidabili ed efficienti
Di questo prodotto abbiamo 119 quantità a disposizione nella nostra esposizione, in alcuni casi possiamo venderti il prodotto ad un prezzo scontato che dobbiamo valutare di volta in volta in base all'usura.
Può piacerti anche
Abbinalo con
Prodotti simili